首页
中央空调
地暖
暖气片
水处理
新风系统
新能源系统
新闻中心
联系我们
QQ咨询
400电话
400-1168-068
在线留言
微信扫一扫
关注微博
首页
>
新风系统
湿腾 2017款防霾 中央新风除湿机 GXJST-26L
品牌:湿腾新风
型号:GXJST-26L
尺 寸 :
价格:¥
说明:
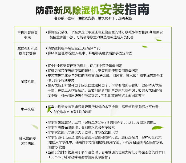
功能一:吊装式中央新风系统 功能二:吊装式中央除湿系统 功能三:净化杀菌系统 新风、除湿、净化杀菌一机三用
咨询热线:
400-1168-068
热卖产品
更多产品>>
美国百朗新风系统
NOAH新风系统
BROAN 美国百朗 新风系统
价格:¥
松下新风系统
FY-15LD3C
松下智能新风中央换气系统
价格:¥
大金新风
大金新风系统过滤PM2.5 全热交换器 家用新风净化
DAIKIN (大金) 大金新风系统 全热交换器
价格:¥
湿腾新风
GXJST-26L
湿腾 2017款防霾 中央新风除湿机 GXJST-26L
价格:¥
纽诺新风【尚-舒恬】超滤PM2.5全热交换一体机
价格:¥
产品介绍
产品系列:
松下新风系统 |
美国百朗新风系统 |
大金新风 |
湿腾新风系统 |
奥希斯新风系统 |
相关案例
更多案例>>
湿腾 2017款防霾 中央新风除湿机 GXJST-26L
今日已有
5
用户预约
立即预约
留言